Scheduling & Short interval planning

InEight Schedule facilitates seamless navigation through pre-planning, CPM (critical path method) scheduling, and short-interval planning (SIP). It ensures a holistic approach to schedule management, emphasizing collaboration and risk mitigation throughout the project life cycle.

Explore the pages below to learn more about each step.

View Interactive Workflow: EVM overall workflow chart

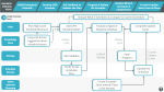
Build conceptual schedule

The planner develops a top down, high-level schedule using planning packages based on existing project requirements and specs. As more information becomes available, the planner breaks packages down into WBS items with high level activities, durations, and logic. Using InEight Schedule, the planner can also leverage a knowledge base of historical schedule data through AI-driven suggestions.

...
I - Plan high-level schedule structure

This section covers how to create planning packages, WBS items and activities to build out a conceptual, high-level schedule.

View Section
...
II - Import AI-driven suggestions from schedule history

This section covers how to draw from InEight Schedule’s knowledge base of past work to build out your schedule, based on AI-driven schedule suggestions.

View Section

Develop CPM schedule

As the project progresses towards execution and becomes more defined, the scheduler breaks the structure down into more detailed activities, with durations and logic based on critical path methodology. The scheduler can add resources with estimated costs and productivity as well.

...
I - Add schedule detail

This section covers how to detail out activities, add milestones, set up calendars and load resources to build out a detailed CPM schedule.

View Section
...
II - Manage CPM

This section covers a brief explanation of Critical Path Method (CPM) and how it is used in InEight Schedule.



View Section

Get feedback to validate the plan

The scheduler collaborates with field team members to get expert feedback, checking for buy-in or pushback. They work together to clarify scope and resolve areas of low consensus, adjusting the schedule as needed. InEight Schedule includes collaboration tools to streamline this process. Once the schedule is finalized and approved by all stakeholders, a baseline schedule is created.

...
I - Get feedback

This section covers how the scheduler can use InEight Schedule to solicit schedule feedback and how subject matter experts can use the Markup View of the same tool to provide feedback.



View Section
...
II - Clarify scope and validate plan

This section covers how the scheduler uses InEight Schedule to review feedback from experts in the field and make necessary updates to the schedule.



View Section
...
III - Finalize and approve baseline schedule.

This section covers how to export the detailed CPM schedule for review and how to create a baseline copy of the schedule once approved.



View Section

Progress and update the schedule

During project execution, the scheduler updates the progress of the schedule through regular update cycles based on current information sent from the field. InEight Schedule includes tools to automate this process. Once the cycle is complete, the data date is moved, and a copy of the updated schedule is sent to appropriate stakeholders.

...
I - Input and update progress

This section covers how to use InEight Schedule to get progress updates from the field.



View Section
...
II - Update the schedule

This section covers how to apply progress updates from the field to the schedule.



View Section
...
III - Complete Update Cycle

This section covers how to close out the update cycle by moving the data date and sharing a copy of the schedule with project stakeholders.



View Section

Analyze what-if scenarios and comparisons

At any time during the development and management of the schedule, the scheduler can create what-if schedules to build out alternate scenarios and determine the most efficient, cost-effective way to schedule the work.

...
I - Analyze What-if Schedules and Compare to Current Schedule

This section covers how to create a what-if schedule and compare it to your active schedule to determine impact.



View Section

Create and update short interval plans (look aheads)

In the field, planners build out look ahead schedules for their crew’s work over the next 30 to 90 days. They break down the schedule activities into field-level steps with assigned resources, so they can see where crews have capacity or are overallocated. InEight Schedule helps team members see their look-aheads within context of the CPM schedule so the scheduler and field planners can identify schedule breaches and meet contractual milestones.

...
I - Assign field planners to activities

This section covers how to set up and assign users in InEight Schedule for managing the Short Interval Planning (SIP) view.



View Section
...
II - Build out short interval plans

This section covers how to use the InEight Schedule Short Interval Planning view to manage field activities and resources.



View Section
...
III - Identify Issues

This section covers how the field planners and scheduler can use InEight Schedule to resolve issues between the active project schedule and look ahead in the field.



View Section