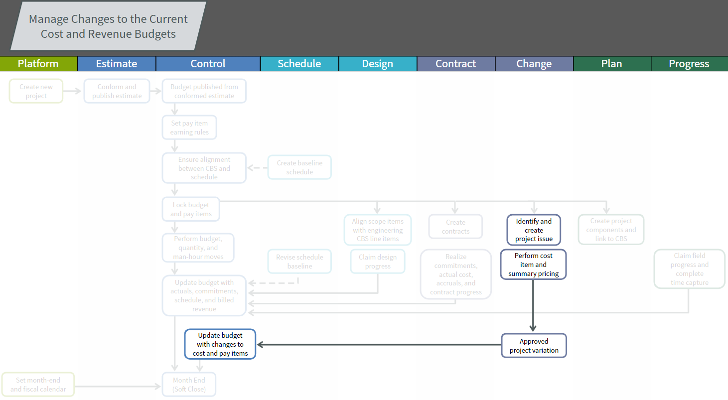
Manage Changes to the Current Cost and Revenue Budgets

project managet at a construction site
Use Case

The client requests several changes to the topsoil installation, including an upgrade to premium topsoil and an additional area to be included in the installation. The project team works together to document the issue and progress it through a formal change order process.

This section covers how to manage project issues in InEight Change.

workflow for current topic


Identify & Create a Project Issue

The following steps show an example of how to create an issue directly in InEight Change.

Step 1

The client informs the project manager that they want premium topsoil installed rather than generic topsoil, and that they want an additional area to be covered. This request wasn’t communicated at the time of the Original Budget, so a change order needs to be initiated. Also, this request comes directly from the client, rather than from a development in the field, so the issue can be created directly in InEight Change.

Step 2

From the New Issue register in Change, the project manager clicks the Add button.

A screenshot of a computer

Description automatically generated

Step 3

He adds high-level issue details. When he’s finished, he clicks Add.

A screenshot of a computer

Description automatically generated

Step 4

The new issue is now created. It can be accessed from the New Issue register or from the Issue Log.

A screenshot of a computer

Description automatically generated


Approve Project Variation

Issues can be shared with internal and external stakeholders for feedback and approval. See the graphic below for details on how issues progress to executed change orders:

A diagram of a customer order

Description automatically generated

The approval process will vary depending on the organization. Visit Set Up Issue Approval to learn more about configuring an issue approval workflow.

Access the following links to learn more:

Issue Creation and Setup


Perform Cost Item and Summary Pricing

Once a new issue has been created, the next step is to add pricing details.

Add Pricing for Existing Cost Item

Follow the steps below to see an example of pricing an issue based on an existing cost item.

Step 1

An issue based on a client request has been created. From the issue record, the project engineer opens the Pricing tab.

A screenshot of a computer

Description automatically generated

Step 2

He opens Cost Item Pricing.

A screenshot of a computer screen

Description automatically generated

Step 3

The client requested that an additional area be included in the topsoil installation, so the project engineer needs to modify the existing cost item “Topsoil Install.” He selects Add > Add existing cost items.

A screenshot of a computer

Description automatically generated

Step 4

He clicks the Add icon to select the cost item “Topsoil Install”.

A screenshot of a computer

Description automatically generated

Step 5

He selects the "Labor” from the Cost pricing drop-down menu. Then he clicks Add.

A screenshot of a computer

Description automatically generated

Step 6

Now the cost item is added to Cost Item Pricing. He enters the adjusted quantity in the Adjusted CB Qty field.

A screenshot of a computer

Description automatically generated

Step 7

Note that the pricing values have changed, but the header has not been updated. He clicks Save to save the changes and update the issue header.

A screenshot of a computer

Description automatically generated


Add Pricing for a New Cost Item

Follow the steps below to see an example of pricing an issue based on a new cost item.

Step 1

The project engineer is pricing an issue based on a client request. From the issue record, he opens Pricing > Cost item pricing.

A screenshot of a computer screen

Description automatically generated

Step 2

The client requested that premium topsoil be used, so the project engineer needs to create a new cost item. He selects Add > Add new cost item.

A screenshot of a computer

Description automatically generated

Step 3

He inputs the details for the new cost item. He then clicks Apply.

A screenshot of a computer

Description automatically generated

Step 4

Now the cost item is added to Cost Item Pricing. Note that the pricing values have changed, but the header has not been updated.

He clicks Save to save the changes and update the issue header.

A screenshot of a computer

Description automatically generated


Markups

In addition to adding details at the cost-item level, issue pricing can also be adjusted for markup values.

To add markup values, click the Add markups icon and select the type of markup you want to add.

A screenshot of a computer

Description automatically generated

You can select from available markups configured in Project Settings or add a manual markup.

A screenshot of a computer

Description automatically generated

Once added, markup values will be displayed in the header and can be managed from the Pricing tab.

A screenshot of a computer

Description automatically generated

Access the following links to learn more about pricing an issue:

Cost Item Pricing Tab

Markups


CCO Creation

After an issue is approved, either through an approval workflow or by default, the next step is to associate it to a change order. The issue may be associated to a potential change order (PCO), or it may be moved directly to a client change order (CCO).

A screenshot of a computer

Description automatically generated

The following example shows associating an issue directly to a CCO. For more details on working with PCOs, please consult the topic Potential Change Order (PCO).

Step 1

The project engineer has priced out the issue using input from the field team. Now he’s ready to create a client change order so that the project manager can finalize the change with the client. From the Details tab of the issue record, he selects Associate to Client change order.

A screenshot of a computer

Description automatically generated

Step 2

He inputs the details of the CCO and then clicks Save.

A screenshot of a computer

Description automatically generated

Step 3

The CCO has been created, and the new CCO record opens to the Details tab.

A screenshot of a computer

Description automatically generated


Like an issue or PCO, the details of the CCO can be adjusted based on internal input or negotiations with the client.

If pricing details need to be modified, this can be done at the issue level and then pushed to the associated change order.

A screenshot of a computer

Description automatically generated


Once a final agreement is reached, the CCO status can be changed to “Executed.”

Follow the steps below to see an example of executing a CCO.

Step 1

After reaching an agreement with the client, the project manager inputs an agreed amount on the Pricing tab and sends out the formal agreement via DocuSign.

Once he receives the signed agreement, he opens the CCO record and changes the CCO status to Executed.

A screenshot of a computer

Description automatically generated

Step 2

He inputs the required details of the change order and clicks Next.

A screenshot of a computer

Description automatically generated

Step 3

He attaches the signed executed change order. This change order is not associated with a vendor, so he doesn’t need to input details under Vendor pricing.

He clicks Submit.

Step 4

With the status changed to Executed, the Control contract adjustment status and Control change register ID can now be accessed from the CCO record.

A screenshot of a computer

Description automatically generated

The internal CCO approval process will vary by organization. Visit Workflow Assignments to learn more about setting up PCO and CCO approval steps.

Access the following links to learn more about finalizing and executing a change order:

Finalize Client Approval


Update Budget with Changes to Cost and Pay Items

In InEight Control, executed CCOs appear on the Change Register tab. Executed CCOs start with a status of CCO-Draft and can be reviewed and submitted for final approval.

A screenshot of a computer

Description automatically generated

Follow the steps below for an example of how to review a contract adjustment.

Step 1

A client change order has been finalized and agreed to by all parties and can now be viewed from InEight Control. The project controller clicks the Edit icon and selects Revise.

A screenshot of a computer

Description automatically generated

Step 2

The contract adjustment record opens to the Details step. In this case, the workflow must start with cost items because this contract adjustment originated from InEight Change. She clicks Next.

A screenshot of a computer

Description automatically generated

Step 3

The project controller continues her review of the contract adjustment and adjusts the values for cost items and pay items as needed.

A screenshot of a computer

Description automatically generated

Step 4

Once she’s confirmed the details of the adjusted values, she’s ready to approve the contract adjustment. Since she has final approval permission in this case, she clicks Approve.

A screenshot of a computer

Description automatically generated

Step 5

The CCO now has a status of Approved on the Change Register tab.

A screenshot of a computer

Description automatically generated

On the CBS tab, the project controller can see that the Current Budget values have updated.

A screenshot of a computer

Description automatically generated

The adjusted CB values drive the changes in your budget once the contract adjustment is approved.

Access the following links for more detailed information on approving and updating contract adjustments:

Approve Contract Adjustment

Contract Adjustment

Change Approval Process