Products
Solutions
Resources
9977 N 90th Street, Suite 250 Scottsdale, AZ 85258 | 1-800-637-7496
© 2024 InEight, Inc. All Rights Reserved | Privacy Statement | Terms of Service | Cookie Policy | Do not sell/share my information
InEight Control General Workflow
This workflow illustrates the main features of InEight Control, including managing account codes, measuring progress, forecasting final man-hours and costs, managing revenue and managing budget and contract changes.
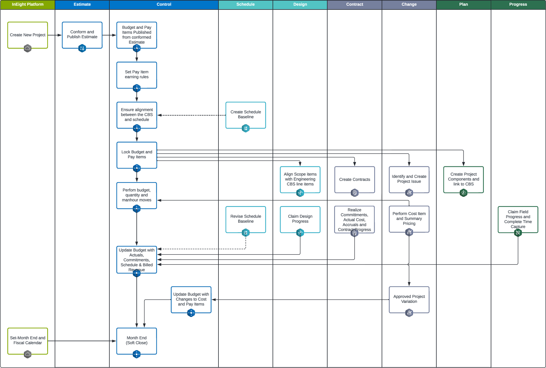
Cost Budgeting and Forecasting: Budget Management
This workflow illustrates the main features of InEight Control, including managing account codes, measuring progress, forecasting final man-hours and costs, managing revenue and managing budget and contract changes.
Cost Budgeting and Forecasting: Forecasting
This workflow shows how InEight Control can be used to create multiple shareable forecasts as needed, either through automatic calculation or manual entry.
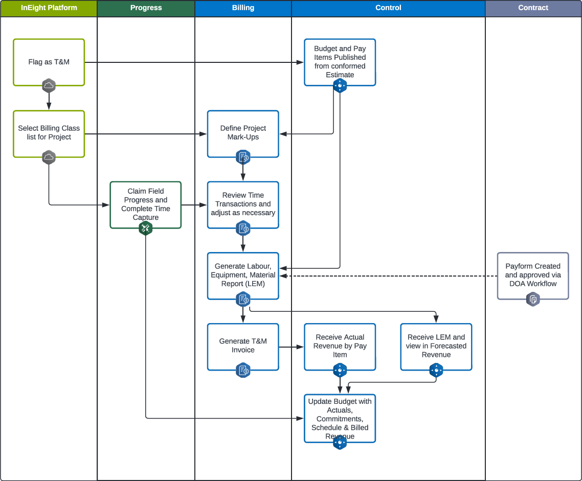
Billing Management
This workflow shows how InEight Control can be used to access current budget and pay item details and keep the budget up to date throughout the billing cycle.
Earned Value Management
TThis workflow illustrates how InEight Control can be used to track earned value through a variety of performance indicators.
Additional Information
9977 N 90th Street, Suite 250 Scottsdale, AZ 85258 | 1-800-637-7496
© 2024 InEight, Inc. All Rights Reserved | Privacy Statement | Terms of Service | Cookie Policy | Do not sell/share my information